习坎文摘
[《习坎文摘》第38期]科学与实证取向的教学理论在教学中的运用
作者/来源: 唐年新 发表: 2012-12-05 18:06:01 浏览: 13301 次
题记:9月27日,钟阳老师到我校做了一场题为“从教学论角度看效教学”的讲座,他介绍了课改的发展以及各种教学理论的观点和优缺点,重点对科学与实证取向的教学理论进行了阐述。整个讲座内容观点前沿,例证充分,我深受启发,会后,在邓北平校长的要求和直接帮助下,我在管理团队例会上做了题为“科学与实证取向的教学理论在教学中的运用”的感悟发言,结合高一历史组的一些做法,对钟阳老师的讲座狗尾续貂,进行了自我解读,因能力所限,其中观点难免挂一漏万,但我本意只是抛砖引玉,希望能引起更多老师对教学理论的关注。本文是对这次发言的文字整理。

  “有效教学”是我们现在常挂在嘴边的一个时髦词,那么,何为“有效教学”呢?尽管对它的定义各不相同,侧重不一,但这一概念提出的缘起已达成了共识。

  有效教学的理念源于20世纪上半叶西方的教学科学化运动。20世纪以前在西方教育理论中占主导地位的教学观是“教学是艺术”,但随着20世纪以来科学思潮的影响,以及心理学特别是行为科学的发展,人们意识到,教学也是科学。即教学不仅有科学的基础,而且还可以用科学的方法来研究。于是,人们开始关注教学的哲学、心理学、社会学的理论基础,以及如何用观察、实验等科学的方法来研究教学问题。有效教学就是在这一背景下提出来的。

  科学与实证取向的教学理论就是“有效教学论”具体化研究的产物。所谓科学与实证取向就是我们要用科学的方法来研究我们的教学,给我们的课堂开一个具有很强操作性的处方。那么,这个处方到底是什么?我这里结合钟阳老师的相关阐述,通过一些实例来谈谈我的实践体会。

  任何“有效教学”的理论都要回答三个问题,一是带领学生去哪?也就是老师教什么?学生学什么?二是怎么带领学生去那里?也就是老师怎么教?学生怎么学?三是怎么确定学生已经到达那里?也就是老师教得怎样?学生学得怎样?

  一、带领学生去哪里?

  这主要包括两个步骤。

  1、前提:设置教学目标

  教学目标我们都知道,也都在教案、学案中写过,但对于教学目标的重要性,我们却很少真正关注。

  “有效的学习始于知道达到的目标是什么。”正如方向比努力重要一样,教学目标比教学方法更重要。提起目标,绕不过的一个概念就是“三维目标”,这个概念不说清楚,讲其它的就有点可笑,因此,我先谈谈我对三维目标的理解。

  三维目标是指知识与技能、过程与方法、情感态度价值观。三维目标既关注了学生知识与技能的发展,又关注了具有方法论意义的学生学习过程和学习方法的形成,还关注了更深远、更本质的学生情感、态度与价值观的发展。因此,作为新课改的核心理念,“三维目标”已为广大教师所认同。

  但三维目标在实践的落实中并不理想,其遭遇的尴尬有三个方面的体现:

  (1)清晰或是内涵交叉?三维目标该如何区分。

  通常,我们都有这样的体会,除非是上面检查或参加比赛,否则,我们是不会写备课本上的三维目标的,很多一线教师对三维目标所包含的理念与精神表示赞许,但在教学实践中对其敬而远之,或是机械模仿。这主要是三维目标的内涵表面上看表述得清晰、具体,但推敲起来,却是内涵交叉、外延纠缠,在实践中难以分清。如“情感、态度与价值观”的提出,是新课改的一大创新,但有学者认为情感包括了思想、观点和信念,也就包括了价值观、审美观等,这就出现了提法的种属不清问题。而对于具体的一课,如何区分这三者,很多时候我们是一头雾水。

  (2)分开或是不分开?三维目标究竟该如何陈述。

  三维目标的陈述形式究竟如何表述为最佳,这是一个实际问题。学界更多的是强调“三维的一致性”,反对机械的分割,但不分开是否就能达到一致?这是一个自从有这个概念就有争论且一直没有统一的问题。

  (3)同等重要抑或有主次之分?教学的“抓手”在哪里。

  这是一线教师经常关心与质疑的问题。学界的解释往往是这样的:三维目标同等重要,它们是统一的,反对强调某一维的重要性。从学生发展与素质养成的角度理解三维目标的重要性,的确没有主次之分。但实际上,知识与技能目标是我们教学内容的大多数,而以此为抓手吧,又怕被人冠之以“逆课改潮流而动,穿新鞋走老路”的指责。

  正是鉴于上述三大困惑,原本十分重要的教学目标设置,到了一线教师那里却成了鸡肋。这种尴尬的归因我认为更多的是与其理论提出者不接地气、未能大量深入一线课堂有关。同时,这种尴尬也与我们对三维目标关系的解读密不可分。

  对于三维目标的解读,我们有两个层面。

  第一个层面是从三维目标对学生个体发展角度出发解读三维目标的关系,这是一个抽象的形而上解读层面,当前的解读多属于这个层面。如目前学术界对于三维目标关系的解读主要有三个核心观点:第一,“三维”并非指“三个”,而是指一个问题的三个方面,它们之间不是简单的并列,而是要彼此渗透、相互融合,统一到学生的成长与发展之中;第二,三维目标是多维性的统一,三者是一个有机的整体,不可分割,共同构成学生全面和谐发展的全部内涵;第三,从重要性角度来看,三维目标具有内在的一致性,水乳交融,三者在课堂教学中具有同等重要的地位。

  第二个层面是从教师课堂教学操作层面去解读三维目标关系,这是一个具体的实践层面的解读。而这一层面的研究成果几乎没有,这就使我们广大一线教师在教学实践中没有参考、无所适从。这就是造成三维目标现实遭遇尴尬境地的具体原因所在。

  既是如此,我们要如何规避尴尬呢?我认为课堂教学是动态的、复杂的,那么三维目标的关系也应是动态和复杂的。针对上述三大尴尬遭遇,我觉得实践层面的三维目标关系可采取如下对策。

  (1)第一,三维目标不是等值重要的,在具体的课堂教学中依据教学内容应有轻重之分。

  (2)三维目标不应追求形式的完整统一,教学设计的“分开”不是教学过程的“割裂”。

  (3)三维目标中的任何一维皆可成为教学的“抓手”,通过这一“抓手”从而达成其他二维目标。

  三维目标中哪一维更适合成为抓手呢?无疑是“知识与技能”。它是显性的,在各科教学目标中所占的比重又是最大,且是最易评价的对象,我们的评价方式特别是考试,其主要的评价内容仍是知识与技能目标。在此情况下,以这一目标作为教学抓手合情合理。我们不能因为深受教学中“重视知识、填鸭式教学”之痛,生怕别人批评自己只重视知识的传授而忽视其他二维目标,以至于不敢表达这一“抓手”,也就不去分析其科学界定。

  《易经》有句名言:形而上者谓之道,形而下者谓之器。我们热衷于三维目标关系形而上的思考,却没有关照到实践层面,对三维目标关系的解读总是“道之求”与“器之求”形影相吊。我们身处一线,我们要能变通,不能因专家的权威而为自己画地为牢。我们既要追求“道之美”,更要实现“器之物”,以实现两者旨趣想合,形影相随。

  那么如何实现“器之物”呢?我想最可行的办法就是要加大对“知识与能力”科学界定的研究力度。而这恰恰是科学与实证取向的教学理论所重视的。

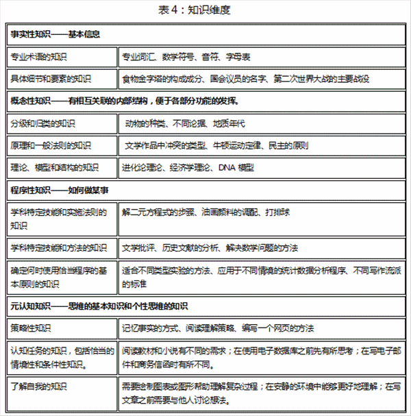
  科学与实证取向教学理论的重要贡献者是加涅和布卢姆,我们主要了解布卢姆的学说。布卢姆的最大贡献是其“三大领域六个层次”的目标分类学说,2001年,他的学生安德森将之修订为“四类知识、六级水平”,如下图所示。


  任何学科的学习我们都可以分为两个维度:一是纵向的知识维度,即教学内容,分为事实性知识、概念性知识、程序性知识、元认知知识;二是横向的认知维度,即掌握水平,按照从低到高分为记忆、理解、运用、分析、评价、创造六个层面。在此分类系统中,不存在“能力”的概念,如果掌握水平能够达到“运用”及以上水平,那么这种学习结果就界定为“能力”或“技能”,如下图所示:


  我们要真正设置好“知识与能力”的教学目标,就得领会这六个层次的认知过程维度的界定。我们参看下面图示:










  纵向的四个知识维度比较复杂,在后面的分类中,我将其改为基础性知识、概念性知识、综合性知识三大类。

  这种二维的目标分类方法对于考试背景下的教学有着极强的指导意义,对于一个知识,高考要考到“分析”层次,而我们的教学可能只到“理解”层次,同样,对于一个知识,好班的学生起点已到“运用”层次,可我们还在“理解”层次不断讲授与训练,差班的学生可能怎么都到不了“运用”层次,可我们却力图讲到“分析”层次。

  高考命题的一个突出变化是以课程观取代教材观。即教材是最重要的学习资源,但不是唯一的资源,提高学科学习的思维能力才是最根本的。就历史学科而言,这表现在:

  ①试题更多地呈现新材料、新情景,考查的不是单纯的教材知识,而是课程知识。

  ②材料题中的材料不再单纯印证教材的观点。

  ③试题的切入角度与教材完全不一样。

  ④考查的是学生的历史思维能力、调动和运用知识的能力、论证和探讨问题的能力和管理知识的能力,而非单纯的记忆能力。

  我们一线教师觉得最没成就感的事情有两个。一是高考下来,我们觉得三年白教了;二是试卷改下来,讲过的原题学生仍然做错。其实这两者都与教师自身有关。前者是我们的教学目标设置出了问题,后者是我们没有考虑到学生的学法规律而用了不恰当的教法。学生考不到,不在于题目有多难,而在于我们设定的教学目标的高度是否与考试要求的高度接近,而这又取决于我们教师的专业水平、研究能力,尤其是对高考命题趋势的准确把握。举个例子,以前我老发现涉及“元朝行省制度”的题目稍难一点,我的学生就不会做。后来我发现这是有一个问题我没讲清楚,行省长官权力大而中央却能节制,原因何在?行省制度运行的机制是怎样的?而这一运行机制带来的问题是什么?元朝灭亡后直至今天,我们吸取了元朝行省制度的什么弊端?这些问题是属于“分析”层次,教材没有涉及到,但一考必中,学生在探究这些问题的过程中,也掌握了一些方法,知晓了一些规律。“操千曲而后晓声,观千剑而后识器”,学校大力推行的教师说题和学生双周练的活动,也目的也在于此。

  我们一旦进入教学目标的二维框架,尤其是准确定位认知维度的六个级别,那么,我们就会不仅清晰了“教什么”,而且也十分明了“教到什么程度”,我想学校急切想推进的《新课程教学目标体系研究》,其原因也在于此。

  当然,我们在展示给学生用的学案中,没必要把这二维框架表述出来,但教师要心中有数,否则,下一步的“任务分解”、“教法选择”、“学法指导”等工作就没办法做到位。

  我举高一正在上的《古代希腊民主政治》一课进行说明。


  2、关键:根据教学目标做任务分析

  教学目标设定之后,接下来就是针对教学目标做任务分析,其理论依据除了加涅和布卢姆外,我们熟悉的还有奥苏泊尔的有意义学习理论、前苏联维果茨基的最近发展区理论。

  针对教学目标做任务分析是教学设计中最关键但又是最困难的环节,在这一环节中,我们主要做好两个分析。一是分析起点能力和使能目标;二是分析每一教学目标的有效学习条件。

  我们还是看刚才的《古代希腊民主政治》的例子。


  我们为什么要提倡“课前学习”,其目的就在于为我们的课堂教学尽可能地提供必要条件和支持性条件。

  任务分析要准确,终点目标的达成,必须先由起点能力出发,途经使能目标的三个“停靠点”,这三个“停靠点”的顺序不能颠倒,只有这样才能到达终点目标。

  钟阳老师讲到的现行新版教材的有些科目的不合理就在这里。新教材之所以在实践中为很多一线教师诟病,不在于它的理念不先进。毋庸置疑,新课改的理念十分先进,但它过于注重培养学生的自主学习和探究等能力,而忽视了知识的系统性,导致在实际教学中,老师常常因为教学必要条件和支持性条件的缺乏,以及学生起点能力的欠缺,而导致有些课堂教学难以进行。

  在进行任务分析后,接下来就是如何一步步地达成任务,直至到达终点目标,即选择和实施教学过程与方法,或者说是教学策略的设计。

  二、怎么带领学生去那里?

  核心:选择和实施教学过程与方法

  其理论依据有建构主义的某些理论、布卢姆等人的掌握学习、加涅的指导学习、皮连生的“六步三段两分支”课堂教学过程模式等。

  对于教学策略的选择,我想以“教有优法,学有规律”这两句话来阐释。

  1、教有优法

  不同的方法会产生不一样的效果,即使是同一方法,也有不同的运用效果。那么,到底有哪些教学方法呢?我们对教学方法的选择,除了依据教学目标及其任务分析之外,还有哪些依据呢?对此,我们首先看教学方法的分类。

  (1)教学方法的分类

  ①以语言传递信息为主的教学方法。如讲授法、谈话法、讨论法、读书指导法。

  ②以直接感知为主的教学方法。如演示法、参观法。

  ③以实际训练为主的教学方法。如练习法、实验法、实习作业法。

  ④以欣赏活动为主的教学方法。如欣赏法。

  ⑤以引导探究为主的教学方法。如发现法。

  当然,你还可以有更多的分类方式。

  美国学者戴尔曾对“哪一种教学方法最能让学生保持记忆”这一命题进行过研究,由此绘制了一幅著名的“学习金字塔”,我们可以参考一下。




  当然,什么事情不能一概而论,我认为教学方法的选择至少有以下八个依据。

  (2)教学方法的选择依据

  ①依据教学目标;






  ④依据学生的实际情况;

  ⑤依据教师本身的素养条件;

  ⑥依据各种教学方法的职能、适用范围和使用条件;

  ⑦依据教学时间和效率的要求;

  ⑧依据学校的教学条件。

  对于这些选择的依据,我们平时备课时,可以多琢磨。当然,任何一种教学方法都不可能包打天下,它需要各种教法的优化组合。

  (3)教学方法的优化组合

  教法的优化组合是很有必要的,我们可以讲出很多理由,这里,我举两例作参照。

  美国科学家梅迪纳博士经过研究,发现学生在50分钟的时间里,其注意力呈现不规则波动,由此提出了注意力10分钟法则,并给出了相关建议,认为教法要多样,教学策略要丰富,如课堂教学每10分钟应讲有关的故事、演示有关的视频、开展有关的活动、进行互动作业、组织有关的游戏等,以此来丰富你的教学策略。


  兖州一中曾因实施“三步六段”、“35+10”循环大课堂的课改闻名于中国教育界,但六年来,其教学质量不断下滑,2010年校长杜金山明升暗降,黯然隐退,这篇《十问杜金山》的网文也足够给我们警醒:

  在素质教育的大环境下,授课时间已大大缩短,在十分宝贵的课堂教学中,到底是学生、还是老师讲的效率高呀?美其名曰“高效课堂”,确实……“搞笑课堂”。

  三年学生没到过试验室做过试验,课堂上演示试验也没地方放(没讲台),除了培养了一批会念“学案”的夸夸其谈的“领导能力”以外,学生连起码的物理、化学试验都不会做。

  课改了6年,每况愈下,落到济宁市倒数,高考成绩不好意思说。你好意思继续干吗?

  考试最差是你的“课改”的骨干,并且多次推到电视台,美其名曰一中名师。你知道对认真负责、凭良心教课的老师打击多大吗?

  现在老师教学态度和学生学习态度怎样,从考试的成绩可以找出答案……

  学生“对面坐”有什么科学道理,是有利于说话、谈恋爱还是讨论?

  这里,我再回到《古代希腊民主政治》的例子,谈一谈我们在实践中如何选择教法来突破教学目标。我这里要强调的一点是我们在践行科学与实证取向的教学观时,仍然要坚持六个“三”的教学文化,尤其是三次学习、三种学法和三有课堂,这两者之间并不冲突。


  在上述教学方法的选择中,我们实行探究策略与学案、课件配套,此课的探究策略见“附件1”。

  教师的“教”是为了促进学生的“学”。如果教师能够遵循学生的学习规律,形成相对固定的“教”的程序,经过反复训练,将固定的“教”的程序转化为学生“学”的程序,也就是“学”的图式,这就成为了指导学生学习的“脚本”。学生自觉地运用“学”的图式开展学习,学有方向、学有优法,这样就能有效地提升学生自主学习能力,提高学习效率。

  2、学有规律

  我们看第二个词——“学有规律”。“学有规律”的结果就是让学生形成“学”的图式,这是教学的核心部分,我们的教法其实就是为它服务的。

  那么,什么是图示呢?图示是认知心理学的一个概念,简单地说,它就是一个框架结构,是围绕某个主题组织起来的知识框架或认知框架结构。这个框架结构中含有许多空位,以便容纳新知识。而新知识也必须纳入大脑中原有的认识事物的图式,经过增生、调整、重构的过程来学习。

  图式有两大类,即知识图式和能力图示。所谓知识图式,就是这一知识的知识结构,包括“记忆”、“理解”两个水平层次;所谓认知图式,就是怎么去认识这一知识,它是形成逻辑认知的思维线索,包括“运用”、“分析”、“评价”、“创造”四个水平层次。邓校长在给学生讲解学法时,讲得最多的是“概念怎么学?”,他认为有四个步骤,即是什么?为什么?比较异同;反思。其中,第一个就是知识图式,后三个构成认知图式。在理科教学中,讲究“一题多解”和“多题一解”,前者是发散思维,用的是演绎的方法,更多的是属于“知识图式”的范畴;后者是收敛思维,用的是归纳的方法,更多的是属于“认知图式”的范畴。

  我们还是以《古代希腊民主政治》一课为例。


  完成前面两大步骤后,最后一步就是“教学结果的测量”。

  三、怎么确定学生已经到达那里?

  保障:对照目标进行测评、诊断和补救教学

  这一步也很重要,目前,教务处正在大力推进这一方面的工作。鉴于篇幅,暂不阐述。

  通过上述例子描述,我力图表达的观点是:“科学与实证取向的教学”理论给我们提供了备课的思路,但我们在进行导学案、教案等编写时,还要进行精心的设计,呈现给学生应该是连贯的整体,而不是割裂开来的干瘪的能力训练。我认为,准确的教学目标及任务分析,正确的教学过程与方法、有效地教学结果测量,这四步要得以实现,需要我们编制高质量的学案有效导学、有利于培养学生思维并能够提供学生自主探究空间的教学策略、视角多元的情景材料、培养学生多元智能的发展性作业评价。

  为此,此次课题申报我们准备研究三个课题,即“历史学科教学过程中‘三次学习’的实验研究”(详见附件3)、“材料教学在历史教学中的应用研究”和“高一发展性学业(作业)评价研究”。这三个课题相互之间有差异,侧重各有不同,但又有很强的联系,可以说是对历史高效课堂的系统的探索。



[PAGE]
  附件1:《古代希腊民主政治》探究方案

  第5课 古代希腊民主政治

  探究1 古希腊民主政治的成因

  第一步:指导学生阅读教材第一目、结合城邦分布示意图和“历史纵横”,提出问题要求概括出两个基本因素

  地理环境:海洋、多山

  城邦政治:小国寡民、独立自主

  第二步:明确这种地理环境、城邦政治的特点

  第三步:演绎两个因素与古希腊民主政治的内在联系。


第四步:讨论“环境决定VS经济决定 ”

  进行成因分类:必然性与可能性;根本原因与主要原因等。

  注意运用历史唯物主义史观,强调经济因素的必然性和根本性作用。


  探究2、雅典民主政治的发展历程

  第一步:给出3则材料,要求判断出三个“他”分别是谁。

  材料1雅典“贵族统治的改变是从他的改革开始的。”“他采取曾是最优秀的立法拯救国家。”

  材料2他对雅典选举体制和血缘团体作了较彻底的改革,亚里士多德说他的改革“比梭伦的改革要民主得多” 。恩格斯也认为他是雅典国家建立过程的完满结束。

  材料3他对雅典选举体制和血缘团体作了较彻底的改革,亚里士多德说他的改革“比梭伦的改革要民主得多” 。恩格斯也认为他是雅典国家建立过程的完满结束。

  第二步:结合课本内容理解材料结论,并完成表格。

  (注意抓住特点理解意义)


  探究3、雅典民主政治的运行方式(内容)及特点

  第一步:根据课本相关内容找出雅典民主政治的主要职能机关,完成下面图示。


  第二步:阐释各个机关的成员构成及产生方式、职能。

  第三步:概括特点(可用两种方式,一种结合上面内容分析,一种给材料得出)

  主权在民

  直接民主(但“五百人会议”是近代代议制渊薮)

  法律至上

  附材料:

  材料1“我们的政治制度之所以被称为民主政治,是因为政权是在全国公民手中,而不是在少数人手中。”

  材料2 伯利克里:“在我们私人生活中,我们是自由和宽容的;但是在公家事务中,我们恪守法律,因为这种精神杜绝人治。”

  材料3 妇女、奴隶、外邦人被排除在公民之外 ,公民内部轮流执政。

  材料4 除十将军外,其余官职基本通过抽签的方式选出,每个人既是统治者,又是被统治者。

  答案依次为:主权在民、法律至上、少数人的民主、轮番而治。

  探究4、雅典民主政治的评价

  【材料】一位西方史学家评价古代希腊城邦的成就时说:“不应看它没能做到什么,而应看它做到了什么。”

  第一步:用材料引出话题,提示学生思考

  第二步:展示图片依次归纳“民主之美”

  积极作用(民主之美):

  (1)铸就了希腊人渴求知识、乐于探究的民族性格。

  (2)使希腊在众多文化领域取得巨大成就。

  (3)开了西方民主政治的先河,为近现代西方政治制度奠定了最初的基础。

  第三步:出示材料分析“民主之憾”(雅典公民人数占比、苏格拉底之死)


  缺陷(民主之憾):

  (1)只是成年男性公民的民主,民主范围十分有限。(“少数人的民主”)

  (2)过于泛滥的直接民主可能导致国家权力的滥用和误用。(“多数人的暴政”)

  解说:雅典民主政治不仅成就了古希腊辉煌文明(The Glory is Greece!),亦为近现代西方政治制度奠定了最初的基础。但雅典民主实质是奴隶制民主,具有明显的时代和阶级局限。

  【自选】第四步:讨论“雅典民主VS中国专制”

  运用辩证思维得出各有利弊的结论

  附参考观点

  利——雅典:使公民有自由发挥才能的空间,思想空前活跃。

  中国:利于大规模工程建设组织和有效抵御外侵,维护统一。

  弊——雅典:范围狭窄,具有随意性,易产生“多数暴政”.

  中国:易产生暴政和腐败;钳制思想;阻碍新兴经济因素成长。
[PAGE]
  附件2:部分《古代希腊民主政治》开放性作业“中国古代专制PK雅典民主”学生作品选。








[PAGE]
  附件3:《历史学科教学过程中“三次学习”的实验研究》课题招投标申报表










返回目录】 【 打印本页】 【 返回主页】
Baidu
map