联系我们
网站地图
数字校园
首页
学校概况
基本情况
学校领导
学校荣誉
校史记要
校园风光
沙市中学报
习坎文摘
新闻中心
校园新闻
学校公告
媒体报道
视频新闻
德育工作
校园活动
社会实践
阵地建设
教学管理
教学活动
教学成果
教育科研
教研动态
教研成果
教师频道
工会之窗
园丁风采
校友动态
校友名录
校友风采
党建工作
党规党纪
党史学习教育
特色活动
“双优化”整治
国际交流
服务育人
后勤服务
平安校园
财务公开
招生升学
招生升学动态
优质生源基地
办事指南
您的位置:
网站首页->
服务育人->
财务公开-> 正文
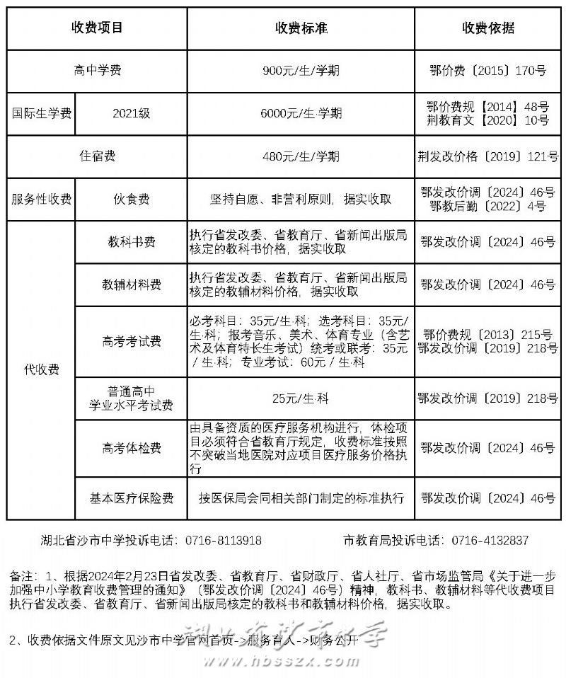
财务公开
沙市中学2024年春季开学收费标准公示
发表: 2024-03-21 08:45:22 浏览: 3831 次
【
返回目录】 【
打印本页】 【
返回主页】
map